CATI
CENTRO DE APOYO A LA TECNOLOGÍA Y LA INNOVACIÓN
El Centro de Apoyo a la Tecnología y la Innovación (CATI) es dependiente de la Dirección de Innovación y Transferencia Tecnológica (DITT), que se encarga de brindar orientación general y asistencia técnica a investigadores, inventores, innovadores y emprendedores que son parte de la comunidad universitaria de la UNH vinculados con la propiedad intelectual.
65
Creaciones Registradas
La Universidad Nacional de Huancavelica se destaca por su creciente producción intelectual y su compromiso con la innovación.
Actualmente, cuenta con 65 registros en INDECOPI, que incluyen creaciones nuevas y derechos de autor, reflejando el talento y la capacidad investigativa de su comunidad académica.
Estos logros fortalecen el impacto de la UNH en el desarrollo científico, tecnológico y cultural del país.
7 REGISTRO DE PATENTE OTORGADO POR INDECOPI
La Universidad Nacional de Huancavelica ha logrado un umportante reconocimiento en el ámbito de la investigación y el desarrollo tecnológico, obteniendo 7 patentes otrogadas por INDECOPI.
Estos logros reflejan el compromiso de nuestra comunidad académica con la innovación, la protección del conocimiento y la generación de soluciones que contribuyen al progreso científico y tecnológico del país.
A través de estas patentes, la UNH reafirma su liderazgo en la creación de tecnologías y procesos con impacto en diversos sectores, fortaleciendo su rol como institución de referencia en investigación aplicada.
REGISTRO DE PROPIEDAD INDUSTRIAL
- Vitrina Tecnológica de la UNH
Accede a las tecnologías desarrolladas por investigadores de la UNH, disponibles para licenciamiento o transferencia tecnológica, y conoce nuestro catálogo completo de innovaciones.
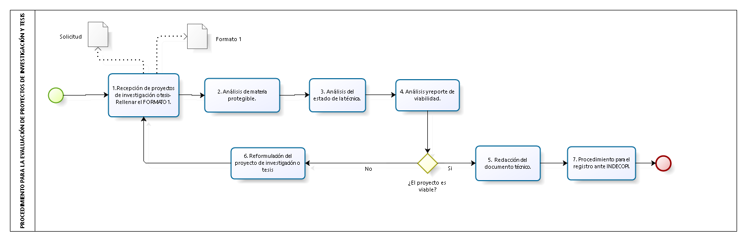
PROCEDIMIENTO PARA LA EVALUACIÓN
DE TRABAJOS DE INVESTIGACIÓN, TESIS (PREGRADO Y POSGRADO), TRABAJOS ACADÉMICOS, PRODUCCIÓN INTELECTUAL Y ENTRE OTROS
FORMATOS
AGENDA TU CITA
¡Conéctate con nosotros!
Programa una reunión con nuestro equipo para recibir información sobre nuestros proyectos, asesoría en innovación o resolver tus dudas. ¡Agenda tu cita ahora y descubre más sobre la UNH!


